咪咕音乐成被执行人 因侵权音著协被判赔4.8万
2021-07-24
中国执行信息公开网显示,近日,咪咕音乐有限公司新增一则被执行人信息,执行标的4.8万元,案号(2021)京0491执1553号,执行法院为北京互联网法院。

中国执行信息公开网截图
司法信息显示,其关联案件为中国音乐著作权协会与咪咕音乐有限公司侵害作品信息网络传播权纠纷,裁判结果为,被告咪咕音乐有限公司于本判决生效之日起七日内,赔偿原告中国音乐著作权协会经济损失40000元及维权合理费用8000元等。
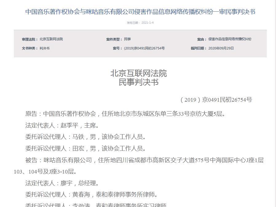
1月4日,中国音乐著作权协会与咪咕音乐有限公司侵害作品信息网络传播权纠纷一审民事判决书公开,判决书显示,根据原告与涉案音乐作品词曲作者签订的《音乐著作权合同》,原告可对歌曲《为了谁》《在那桃花盛开的地方》等40首歌曲行使著作权,包括提起本案诉讼。被告咪咕公司在未征得作者及原告许可和支付相关著作权使用费的情况下,擅自在其“咪咕音乐”网站上使用原告管理的涉案歌曲,提供在线播放和下载服务,严重侵犯了著作权人的合法权益(具体为信息网络传播权),且被告至今拒不解决相关音乐作品合法使用问题,故诉至法院请求依法支持原告的诉讼请求。

民事判决书
咪咕公司认为原告主张的赔偿金额明显过高,为证明其使用涉案作品的实际获利情况,提交了涉案音乐作品在咪咕音乐网站自上线以来的收益数据,共计1245.83元。原告对该证据不予认可,但亦未能举证证明其因被告的侵权行为所遭受的损失。
另,中国音著协主张合理支出,并提交金额为30,280元的公证费发票一张。经查,涉案公证书包含其他案外歌曲的公证保全内容。律师费发票一张,金额为8000元。被告认可上述证据的真实性,但不认可其关联性。
法院认为,使用他人词曲作品,应当经过权利人许可,并支付报酬。被告咪咕公司在其音乐网站使用涉案歌曲,并提供播放、下载服务,未经过中国音著协许可,亦未向中国音著协支付报酬,侵犯了中国音著协对涉案歌曲享有的信息网络传播权,依法应当承担停止侵权、赔偿损失等法律责任。

民事判决书
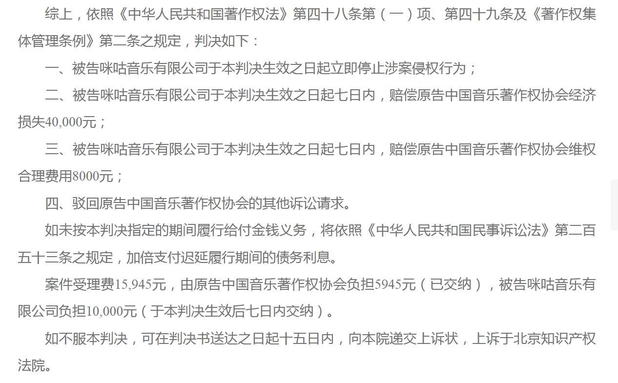
法院最终判决被告咪咕音乐有限公司于本判决生效之日起立即停止涉案侵权行为;被告咪咕音乐有限公司于本判决生效之日起七日内,赔偿原告中国音乐著作权协会经济损失40,000元;被告咪咕音乐有限公司于本判决生效之日起七日内,赔偿原告中国音乐著作权协会维权合理费用8000元;驳回原告中国音乐著作权协会的其他诉讼请求。(中新经纬APP)

